安全服务
风险评估
渗透测试
代码审计
漏洞监测
基线合规
安全加固
数据安全
应急响应
重保支撑
安全检查
安全咨询
安全运营
资产管理
漏洞管理
威胁检测
事件响应
安全通告
安全巡检
安全优化
舆情监控
安全培训
认证培训
竞赛服务
岗前培训
安全管理
安全意识
定制培训
定制开发
产品研发
技术输出
技术研究
服务赋能
公司简介
公司资质
公司荣誉
竞赛奖项
典型客户
合作伙伴
诚聘英才
政策解读
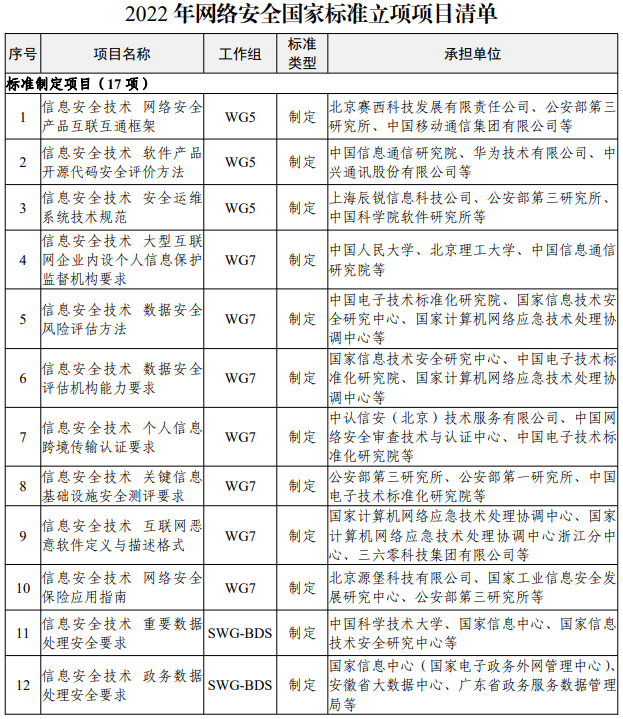
信安字〔2022〕26号
各工作组、各项目牵头单位:
按照《全国信息安全标准化技术委员会标准制修订工作程序》的有关规定,委员会2022年网络安全国家标准的立项工作已经完成,现将项目清单印发给你们。请各工作组按照国标委和委员会相关规定,认真做好项目的指导工作,通知并监督好各项目的实施进度。请各项目牵头单位做好项目的研制工作。
全国信息安全标准化技术委员会
2022年10月30日
附件
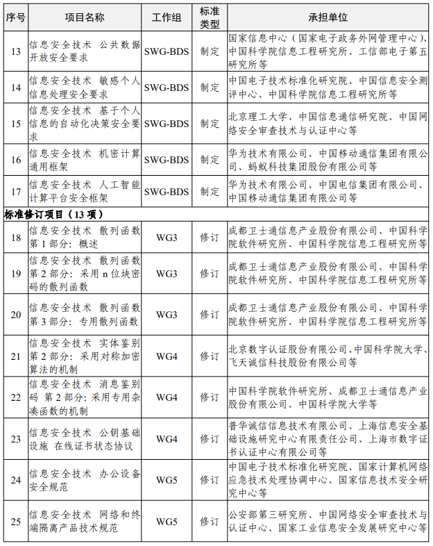
2022年网络安全国家标准立项项目清单
文章来源:自全国信安标委